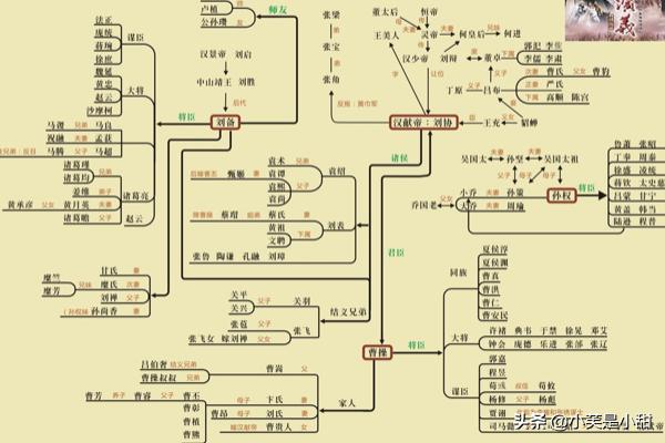
魏国有:曹操,荀彧,张辽,曹仁,曹洪,夏侯惇,夏侯渊,李典,乐进,徐晃,许褚,于禁,司马懿,庞德,张郃,曹丕,蜀国有:刘备,诸葛亮,关羽,张飞,赵云,马超,黄忠,魏延,关平,关兴,张苞,王平,马谡,马岱,庞统,糜竺,吴国有:孙权,周瑜,鲁肃,张昭,黄盖,周泰,太史慈,凌统,吕蒙,陆逊,程普,韩当,孙尚香
蜀国:
1、桃园三结义:刘备,张飞,关羽
2、蜀国五虎将:张飞,关羽,赵云,马超,黄忠
3、刘备妻子:糜夫人,甘夫人,吴国公主孙尚香
4、关羽之子:关兴,关羽义子:关平
5、张飞之子:张苞
6、马超旧时的兄弟:马岱
7、马超,马岱之父:马腾
8、诸葛亮之妻:黄月英
9、南蛮大王孟获、祝融夫妇
10、诸葛亮之义兄:吴国谋士诸葛瑾
11、诸葛亮弟子:马谡,马良,姜维
曹魏 :
文臣: 荀彧、荀攸、贾诩、郭嘉、程昱、戏志才、刘晔、蒋济、陈群、华歆、钟繇、满宠、董昭、王朗、崔琰、毛玠、杜畿、田畴、王修、杨修、辛毗、杨阜、田豫、王粲、蒯越、张继、杜袭、枣祗、任峻、陈矫、郗虑、桓玠、丁仪、丁廙、司马朗、韩暨、韦康、邴原、赵俨、娄圭、贾逵、陈琳、司马懿
武将:张辽、徐晃、夏侯惇、夏侯渊、庞德、张郃、李典、乐进、典韦、曹洪、曹仁、曹彰、曹纯、于禁、许褚、吕虔、李通、文聘、臧霸、郭淮、钟会、邓艾、曹休、张燕、张绣、朱灵、路昭、史涣、韩浩、王凌、孙礼、秦朗、郑文、夏侯尚、毌丘俭、诸葛诞
孙吴:
文臣:陆逊、张昭、张紘、鲁肃、虞翻、顾雍、诸葛谨、诸葛恪、陆凯、骆统、周鲂
武将:周瑜、吕蒙、甘宁、太史慈、程普、黄盖、韩当、周泰、蒋钦、丁奉、徐盛、陈武、凌操、凌统、潘璋、朱然、孙桓、马忠、孙韶、朱桓、夏恂、周平、全琮、于诠
三国演义的主要人物关系表
1孙坚之子:孙策,孙权,孙尚香
2孙策之妻:大乔
3.孙策之兄:周瑜
4周瑜之妻:小乔
5大小乔姐妹 乱世:
1吕布、貂蝉相爱
2黄巾党:张氏三兄弟:张角,张宝,张梁
